环发资讯
-

-
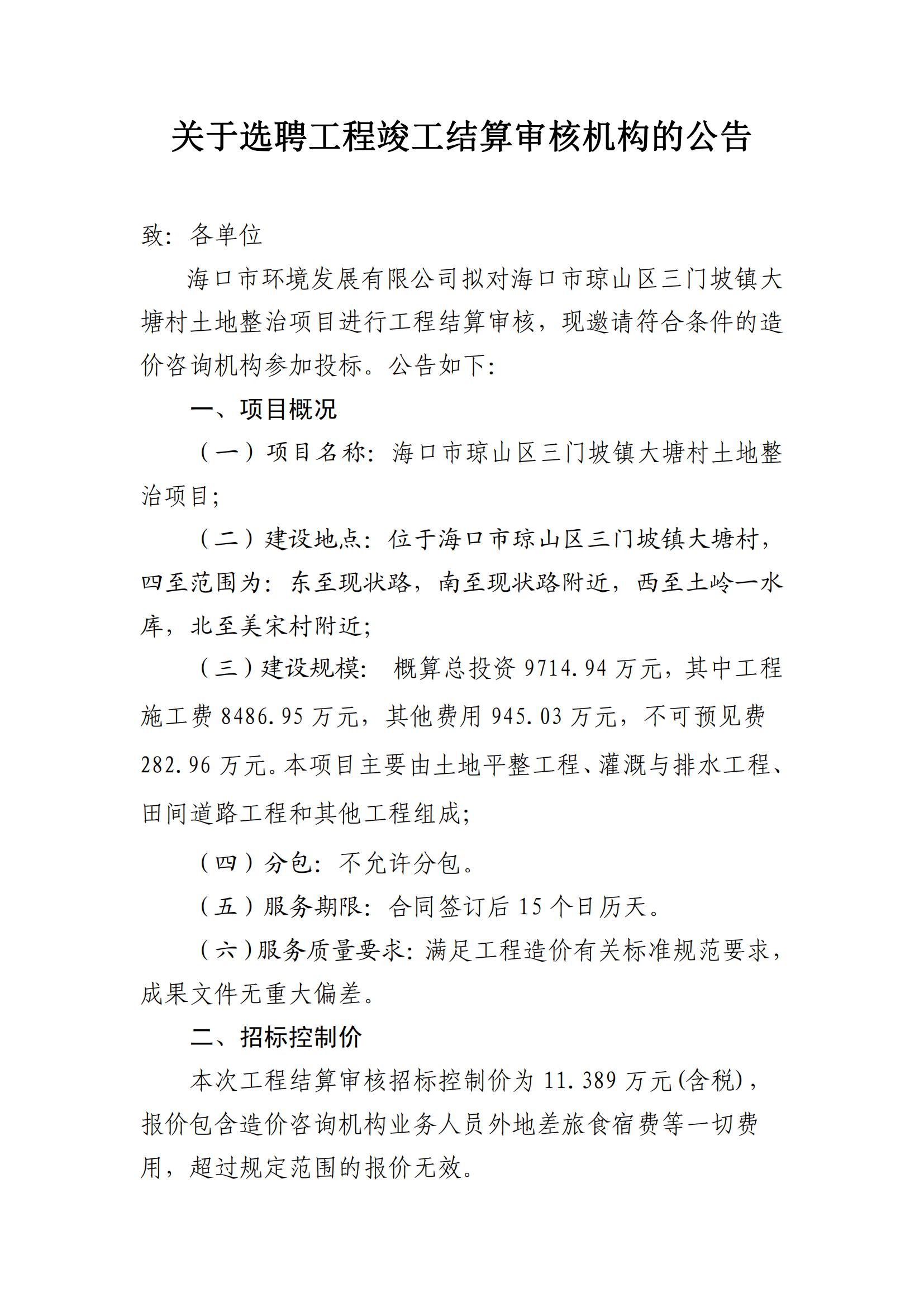
关于选聘资产评估机构的公告
...
查看更多 +
-

-
pa捕鱼官方网站召开迎“国庆暨中秋”安全生产工作部署会
为做好“国庆、中秋”期间安全生产保障工作,切实消除安全隐患,遏制重特大安全事故发生,促进安全生产工作平稳推进,市环发公司根据市国资委转发市安委办《关于启动中秋国庆安全生产敏感期的通知》海安委办〔202...
查看更多 +

...
查看更多 +
为做好“国庆、中秋”期间安全生产保障工作,切实消除安全隐患,遏制重特大安全事故发生,促进安全生产工作平稳推进,市环发公司根据市国资委转发市安委办《关于启动中秋国庆安全生产敏感期的通知》海安委办〔202...
查看更多 +